Anmeldung & Startseite
Anmeldung und Passwort
Aufbau von SmartProcess
Startseite anpassen
Elemente auf der Startseite
Hauptmenü anpassen
Volltextsuche
Workflows und Vorgänge
Workflows modellieren
Workflow-Objekte
Workflow-Objekt: Aufgabe
Workflow-Objekt: Verzweigung
Workflow-Objekt: Vorgang weiterleiten
Workflow-Objekt: E-Mail senden
Workflow-Objekt: Start-, Zwischen- und Endereignis
Workflow-Objekt: Timer
Workflow-Objekt: Paralleles Gateway
Workflow-Objekt: Sub-Prozess
Workflow-Objekt: Nachricht Eingang
Workflow-Objekt: Formular per E-Mail senden
Workflow-Objekt: Service / Export
Formulardesigner
Formularfelder
Allgemeine Feldeigenschaften
Feld: Text / Auswahlliste ohne Mehrfachauswahl
Feld: Auswahlliste mit Mehrfachauswahl
Feld: Mehrzeiliger Text
Feld: Mehrzeiliger formatierbarer Text
Feld: Zahl
Feld: Datum
Feld: Datum / Uhrzeit
Feld: Funktionsfeld
Feld: Kontaktfelder
Feld: Feldgruppe
Feld: Katalogfelder
Feld: Datenquelle für Prozesse und Dokumente
Feld: Prozess- und Dokumentenfelder
Feld: Wiki
Feld: Freitext
Der Formulardesigner
Workflow Grundlagen
Prozessmodell eines Workflows
Workflow Einstellungen
Rechte Workflow-Teilnehmer
Allgemeine Platzhalter für Word Reports in Workflows
Vorgangsbearbeitung
Workflow-Anwendungen
Prozesse
Menüaufbau & Begriffe
Prozesse modellieren
Prozess-Objekte
Überblick: BPMN-Objekte
Objekt: Aufgabe
Objekt: Sub-Prozess
Objekt: Verbinder
Objekt: Ereignisse
Objekt: Gateways
Objekt: Pool & Swimlane
Objekt: Artefakte allgemein
Objekt: Artefakte IT-System, Betriebsmittel
Objekt: Datenobjekt Input / Output, Angrenzender Prozess
Objekt: Artefakte Kennzahl, Risiko, Kontrolle, Chance
Objekt: Artefakt Mitgeltendes Dokument
Weitere Modellierungsobjekte
Benutzerdefinierte Bilder als Modellierungsobjekt
Der Prozessdesigner
Prozessgruppen und Prozesse erstellen
Objekte formatieren und positionieren
Wiederverwenden & Kopieren von Objekten
Prozessdetails
Liste: Details
Benutzerdefinierte Felder
Liste: Aktivitäten
Liste: Dokumente
Listen: Begriffe & Abkürzungen / Normen & Anforderungen
Listen: Kennzahlen, Risiken, Chancen
Liste: Prozessbeteiligte
Prozessbeschreibung
Veröffentlichung und Rechte
Status und Version
Veröffentlichung von Prozessen / Dokumenten
Gültigkeit
Lese- und Bearbeitungsrechte
Lesebestätigung
Wissensfragen für die Lesebestätigung
Zusätzliche Funktionen für Prozesse
Dokumente
Dokumente - Menüstruktur
Dokumente erstellen
Dokumentendetails
Dateien direkt in Office bearbeiten
Eigenschaften und Platzhalter in Word-Dateien
Dokumente - Status, Version, Veröffentlichung und Gültigkeit
Organigramm
Reporting
Das Reporting-Menü
Reporting für Prozesse und Dokumente
Reporting für Vorgänge
Gespeicherte Reports
Reports teilen
Excel Report Designer
Kataloge
Einstellungen
Benutzer, Rechte & Organisationseinheiten
Berechtigungsprofile
Einführung Berechtigungsprofile
Berechtigungsprofil - Reiter Vorgangsbearbeitung
Berechtigungsprofil - Reiter Prozesse
Berechtigungsprofil - Reiter Dokumente
Berechtigungsprofil - Reiter Organigramm
Berechtigungsprofil - Reiter Reporting
Berechtigungsprofil - Reiter Kontakte
Berechtigungsprofil - Reiter Benutzer
Berechtigungsprofil - Reiter Kataloge
Berechtigungsprofil - Reiter Wiki
Berechtigungsprofil - Reiter Administration
Berechtigungsprofil - Reiter Weitere
Organisationseinheiten und Rollen
Benutzer verwalten
Vertreter
Einstellungen für Kataloge
Import
Import von Daten
Kontakte Import
Benutzer Import
Organisationseinheiten Import
Vorgangsimport
Dokumenten-Metadatenimport
E-Mails und Textbausteine
Anwendung konfigurieren
Sprache
Automatische Übersetzung
Datum und Uhrzeit
Anmeldeoptionen und Ansichten
Einstellungen für Prozessmanagement
Modellierungsregeln
Symbole für Prozesse und Prozessgruppen
Prozessansicht
Einstellungen für Dokumentenmanagement
Dokumentenvorlagen
Dokumentenart
Einstellungen für das Organigramm
Anzeige des Logos
Nichtverfügbarkeit für Vorgänge für Termine
Verzeichnisdienste (AD, Entra ID / Azure) und Single Sign On
Benutzer-Benachrichtigungen
Passwortsicherheit
IP Filter (nur für SaaS Systeme)
API-Profil (Zusatzmodul)
Wartungszugriff verwalten (nur für SaaS Systeme)
Word Report Designer für Ausdrucke (Zusatzmodul)
KI-Funktion SmartAI (Zusatzmodul)
Audit-Trail
Erstkonfiguration SmartProcess - Prozess- und Dokumentenmanagement
Video-Tutorials
E-Learning Prozessmanagement
Video-Tutorial: Prozessbeteiligte (Viewer)
Video-Tutorials: Workflowmodellierung
Video-Tutorial: Vorgangsbearbeitung (Editoren)
Video-Tutorial: Auditmanagement
Version & Release Notes
Vorherige Release Notes
Version 24.9 - Release Notes
Version 23.10 - Release Notes
Version 22.10 - Release Notes
Version 22.5 - Release Notes
Version 22.3 - Release Notes
Version 21.3 - Release Notes
Version 9.1.0.10 - Release Notes
Version 9.1.0.9 - Release Notes
Version 9.1.0.8 - Release Notes
Version 9.1.0.7 - Release Notes
Version 9.1.0.6 - Release Notes
Version 9.1.0.5 - Release Notes
Version 9.1.0.4 - Release Notes
Version 9.1.0.3 - Release Notes
Handbücher von Vorgängerversionen
Version 25.11 - Release Notes
Version 25.3 - Release Notes
Info zur Version
Allgemeines
SmartProcess API
Mobile Web-App
HTML-Feld
Kontakte
Dateianlagen in SmartProcess
Wiki verwalten
QR-Codes mit SmartProcess nutzen
Kontakt & Forum
Inhaltsverzeichnis
- Alle Kategorien
- Prozesse
- Prozesse modellieren
- Prozess-Objekte
- Objekt: Sub-Prozess
Objekt: Sub-Prozess
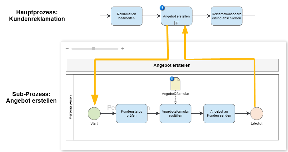
In den grundlegenden Eigenschaften entspricht der Sub-Prozess einem eigenständigen Prozess. In einem Sub-Prozess werden zusammengehörige Aufgaben gebündelt und unterhalb von einem Hauptprozess angeor…

In den grundlegenden Eigenschaften entspricht der Sub-Prozess einem eigenständigen Prozess.
In einem Sub-Prozess werden zusammengehörige Aufgaben gebündelt und unterhalb von einem Hauptprozess angeordnet.

Wenn im Ablauf eines Hauptprozesses das Objekt 'Sub-Prozess' erreicht wird, werden zunächst alle Aufgaben zwischen dem Start- und dem Endereignis des Sub-Prozesses ausgeführt. Wenn diese abgeschlossen sind, wird mit den Aufgaben des Hauptprozesses fortgefahren.
Beispiel: Der Sub-Prozess "Angebot erstellen" kann verwendet werden, wenn...:
- ...aus einem übergeordneten Prozess "Reklamation" ein neues Angebot zur Besänftigung eines unzufriedenen Kunden erstellt wird.
- ...aus einem übergeordneten Prozess "Vertrieb" für einen aktuellen Interessenten ein neues Angebot erstellt wird.
Sub-Prozess in Prozess umwandeln
Um einen Sub-Prozess auch freistehend verwenden zu können (z. B. um ihn in einer Prozessgruppe zu platzieren), ist es erforderlich ihn in einen Prozess umzuwandeln. Die entsprechende Option finden Sie mit einem Rechtsklick auf den Sub-Prozess im Prozess-Explorer.

Aktivitätsmarkierungen
Mit einem Rechtsklick auf einen Sub-Prozess im Prozess Designer kann festgelegt werden, ob und wie dieser Sub-Prozess wiederholt ausgeführt wird.

Sequentiell | Ein Sub-Prozess, der so oft wiederholt wird, wie es die gegebene Situation erfordert. Durchführungen erfolgen einzeln nacheinander und die Menge an Wiederholungen kann direkt zu Beginn bestimmt werden.
|
Parallel | Ein Sub-Prozess, der so oft wiederholt wird, wie es die gegebene Situation erfordert. Durchführungen erfolgen alle parallel und die Menge an Wiederholungen kann direkt zu Beginn bestimmt werden.
|
Schleife | Ein Sub-Prozess, der solange wiederholt durchgeführt wird, bis ein definiertes Ziel erreicht ist. Durchführungen erfolgen einzeln nacheinander und die Menge der Wiederholungen ist zu Beginn nicht absehbar.
|
Keine | Ein Sub-Prozess, der einmal durchgeführt wird. |
Kompensation | Verwendung im Zusammenspiel mit dem Kompensationsereignis: Eine Aktivität, die zu einem späteren Zeitpunkt (mit dem Ereignis gekennzeichnet) wieder abgebrochen bzw. rückabgewickelt werden können muss. |
Ad-hoc | Ad-hoc-Sub-Prozesse kennzeichnen einen Bereich, in dem die enthaltenen Aktivitäten (Aufgaben oder Unterprozesse) wie folgt ausgeführt werden können:
|
War der Artikel hilfreich?
Objekt: Aufgabe
Objekt: Verbinder

